开源 1 周就 1.3K+ Star!让 AI 帮你盯盘, 不错过投资机会
昨天在社区里面, 看到一个叫帖子介绍一个开源项目 daily_stock_analysis 的项目, 作用就是让”AI 帮你盯盘”. 解决了广大群众忙于工作而错过盯盘, 而痛失几十w的问题.
这项目才开源 1 周, Star 已经 1.3K+ 了.

1 |
|
核心功能
- AI 决策仪表盘
相信不少人手里都有几只股票, 特别是最近大A异常火爆, 平时没时间天天盯盘的应该不在少数.
它是一个基于 AI 大模型的 A 股自选股智能分析系统, 每日自动分析并推送决策仪表盘到企业微信, 飞书, Telegram 或邮箱.
说白了, 就是给 AI 装上一双眼睛, 让它帮你盯着股市, 每天收盘后自动给你生成一份专业的分析报告.

这个项目的核心逻辑其实就三步:
看(See):通过 AkShare, Tushare 等多数据源获取实时行情和新闻.
想(Think):把数据扔给 Gemini 等大模型, 让它分析技术面, 筹码分布, 舆情情报.
推(Push):生成决策仪表盘, 自动推送到你的企业微信, 飞书, Telegram 或邮箱.
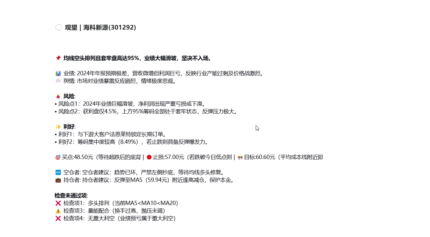
- 买卖点位精准建议
AI 会给你一句话核心结论:买入/观望/卖出, 还要给你精确的买卖点位.
比如:买入价, 止损价, 目标价, 三位一体, 明明白白.
- 交易理念内置
这个项目最牛的地方在于, 它内置了科学的交易理念.
严禁追高:乖离率超过 5% 自动标记危险, AI 会直接告诉你别追.
趋势交易:只有 MA5 > MA10 > MA20 多头排列才建议买入.
检查清单:每项技术条件用 ✅⚠️❌ 标记, 一目了然.
- 大盘复盘功能
除了自选股分析, 它还能每天自动生成大盘复盘.
主要指数涨跌, 市场概况, 板块表现, 北向资金流向, 应有尽有.

- 零成本纯白嫖
这个项目更吸引人的点在于——它可以是的不花钱.
GitHub Actions 免费运行, 不用买服务器.
每天工作日 18:00 自动执行, 你只需要打开手机就能看到分析报告.

Fork 一下仓库, 配置几个 API Key, 就完事了.
剩下的 AI 分析, 数据抓取, 报告生成, 消息推送, 全部自动化.
Google AI Studio 提供的免费额度, 个人使用完全够用.
当然, 如果你想用 DeepSeek, 通义千问之类的国产大模型, 它也支持 OpenAI 兼容 API.
数据源也灵活, AkShare(免费), Tushare, Baostock, YFinance, 新闻搜索都能用 Tavily, SerpAPI. 就是哪个免费用哪个, 灵活度很高.
推送渠道更不用说, 企业微信, 飞书, Telegram, 邮件, 想推哪推哪.
甚至支持自定义 Webhook, 钉钉, Discord, Slack, Bark 都能接.
如何使用
作者在项目的 README 上有详细的说明. 这里我简要说明一下
Github Action
第一步:Fork 仓库
点击右上角 Fork 按钮, 把项目 Fork 到你自己的 GitHub 账号下.
第二步:配置 Secrets
进入你 Fork 的仓库 → Settings → Secrets and variables → Actions → New repository secret.
必填项就两个:
GEMINI_API_KEY:Google AI Studio 获取免费 Key.
STOCK_LIST:你的自选股代码, 比如 600519,300750,002594.
通知渠道至少配一个, 比如企业微信的 Webhook URL.
第三步:启用 Actions
进入 Actions 标签, 点击 I understand my workflows, go ahead and enable them.
第四步:手动测试
Actions → 每日股票分析 → Run workflow → 选择模式 → Run workflow.
这时候, 你就会在企业微信里收到第一份 AI 分析报告了.
也可以选择本地运行
1 | # 克隆仓库 |
docker 方式
1 | # 配置环境变量 |
用的都是免费的 API 和 GitHub Actions, 真正的零成本纯白嫖.
对于咱们这些平时要上班, 没时间天天盯盘的打工人来说, 确实有点东西.
或者你们已经在用类似的工具了?评论区聊聊, 看看还有没有其他好东西.





